
Table of contents
If you’ve been following AI developments, you’ve probably noticed something frustrating: every AI platform has its own way of connecting to external tools and data. Building a simple integration for ChatGPT? That’s a custom plugin. Want the same thing for Claude? Start from scratch. Google Gemini? Different approach entirely.
This fragmentation isn’t just annoying-it’s expensive, error-prone, and fundamentally limits what AI agents can do. Enter the Model Context Protocol, an open standard that’s quietly becoming the universal language for AI-to-tool communication.
TL;DR
The MCP is quickly becoming the universal standard for connecting AI models to real-world tools and data. Instead of building custom integrations for each model (Claude, ChatGPT, Gemini, etc.), MCP lets developers create one connector that works across all providers, with built-in security, consistent JSON-RPC communication, and growing ecosystem support from Anthropic, OpenAI, and Google.
In short: MCP turns AI agents from isolated chatbots into truly connected systems.
So, what can you learn from this article?
- Why MCP matters: How it solves the chaos of fragmented AI integrations and enables model-agnostic, reusable connectors.
- How it works under the hood: A breakdown of its client–server architecture, JSON-RPC transport, and OAuth 2.1 authentication.
- How to build with it: A practical code example of creating your own MCP server in Python.
- What’s next: Where the ecosystem is heading — multimodal, multi-agent systems, and large-scale enterprise adoption.
Let’s break down what MCP is, why it matters, and how you can start using it today.
The AI Integration Problem: Why Connecting Claude, ChatGPT, and Gemini Still Breaks Enterprise Workflows
Before MCP, connecting AI models to external data sources felt like building a custom translator for every conversation. Each pairing of model and tool needed its own glue code, schemas, and error handling. The work grew with every new system you added, turning into the classic N×M problem where complexity explodes as combinations and edge cases pile up, deployments slow, and bugs slip through.
Consider a routine setup: your agent needs to query the company database, send email, and read the CRM. Without a shared protocol, you write one-off integrations for every platform you touch: OpenAI function definitions here, a different tool spec for Anthropic Claude there, and yet another approach for Google Gemini. You maintain separate auth flows, request formats, and logging for each, and every small change forces updates across multiple code paths.
The result was predictable: fragmentation, rework, and slow delivery. Every new model meant another round of rebuilds and retesting from the ground up. Switching providers carried real risk for teams, and roadmaps slipped while hours vanished into duplicate connector code, version drift, and maintenance chores that added cost but no new value for the product or the users.
What is the Model Context Protocol?
Anthropic introduced the Model Context Protocol in late 2024. It is an open standard that defines how AI systems communicate with external tools, databases, and services. Think of it as a universal adapter that lets models interact with real systems consistently and predictably.
At its core, MCP uses a simple client–server pattern. The AI runtime acts as the client that discovers and invokes tools. External systems expose capabilities through MCP servers. Requests and responses flow via JSON-RPC 2.0 over common transports such as stdio, or HTTP, which keeps implementation details straightforward and portable.
The key advantage is that MCP is model-agnostic. Use Claude, switch to ChatGPT or Gemini, or add another provider later without redoing integrations. Build the connector once, keep the interface stable, and reuse it across providers with minimal change.
Inside the MCP: How the Client–Server Architecture Keeps AI Integrations Secure, Scalable, and Consistent
Client-Server Model
MCP cleanly separates concerns. The host is the application that embeds the model – Claude Desktop, ChatGPT, or your own app. Inside the host, the MCP client discovers tools, negotiates capabilities, and invokes them. The server is a small network service that exposes tools or data sources through a consistent, versioned interface. This split keeps runtime logic, discovery, and execution isolated, which simplifies upgrades, testing, and deployment across environments. It also enforces clear security boundaries: the host manages policy and auth, while the server constrains scope and access to underlying systems.

Transport Layer
MCP supports multiple transports depending on where components run. On a single machine, stdio provides simple input/output streams that work well for desktop use, CLI tooling, and local development. For remote scenarios, HTTP is used, typically with Server-Sent Events for streaming responses, with streamable-HTTP as a current industry standard. Regardless of transport, every message follows the JSON-RPC 2.0 specification, keeping formats predictable across languages and making diagnostics straightforward with standard logs and inspection tools. Because the protocol surface is the same, switching transports does not change tool contracts, error semantics, or how requests and responses are traced.
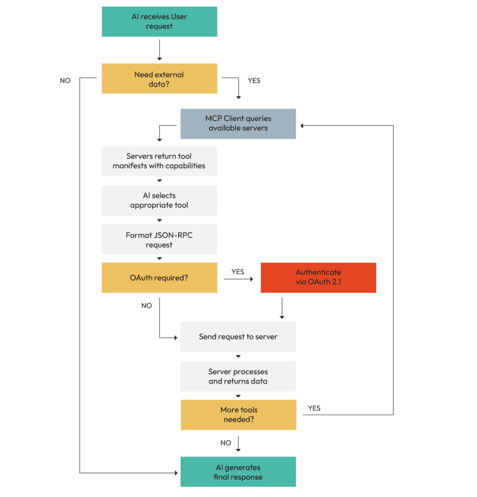
Inside an MCP Workflow: Secure, Consistent Communication Between AI and External Systems
Consider a concrete workflow: your AI agent needs to read data from a PostgreSQL database and then send the result by email.
It starts with discovery. When the host launches, its MCP client connects to the configured servers – PostgreSQL and email in this case – and enumerates their capabilities through a standard capability exchange defined by the protocol.
Next comes the request. The AI determines it must run a database query, constructs a JSON-RPC request that includes the SQL and parameters, and sends it to the PostgreSQL MCP server using the agreed transport.
Execution follows on the server. The server runs the query, applies access controls, handles errors, and returns a structured result set with status and diagnostics so the client can reason about success or failure.
Then the action step. The AI evaluates the returned data, determines that an email is appropriate, and issues another JSON-RPC request to the Email MCP server with the recipients, subject, body, and any attachments.
Finally, the response phase completes the loop. The email server returns delivery status and metadata, which the client forwards to the host so the model can include outcomes and links in its final output.
The key point is abstraction. The model does not need to know whether the database is PostgreSQL or the mail system is a specific provider; it sees consistent tool interfaces for data retrieval and message delivery, which keeps integrations stable and portable across environments.

Key Features of the Model Context Protocol
OAuth 2.1 Authentication
One of MCP’s key additions in March 2025 is built-in OAuth 2.1 support. This is essential for production deployments where agents need secure access to protected resources. When an MCP server requires authentication, it implements standard OAuth flows; the client manages token issuance, refresh, and secure storage. Supported patterns include authorization code with PKCE, client credentials, and device code, where appropriate. This lets you connect agents to systems such as Google Workspace, Microsoft 365, or custom APIs without hardcoding secrets or passing raw credentials.
Connector Ecosystem
By October 2025, adoption will be widespread across major platforms. Claude shipped native support in the desktop app and API. OpenAI added MCP to the Agents SDK, desktop app, and Responses API in March, Google Gemini announced support. Perplexity and other providers have been adding MCP-based tool integrations, and the catalog continues to grow month over month. This level of alignment is uncommon in AI tooling; rather than competing formats, vendors are converging on a shared protocol that reduces integration costs and lock-in.
FastMCP
The specification defines the protocol; FastMCP provides a fast, reliable way to build compliant servers. It packages proven patterns for production use: type-safe tool definitions that prevent runtime errors, automatic JSON-RPC validation, structured error handling, logging, health checks, and local testing utilities. It also streamlines schema generation and versioning, keeping contracts consistent across environments. In practice, many MCP servers in the wild are built with FastMCP because it removes boilerplate and lets teams focus on tool logic rather than protocol details.
Essential Model Context Protocol Repositories: SDKs, Connectors, and Frameworks for Building MCP Servers
If you want to explore or build, start with these repositories. The official modelcontextprotocol/servers repo is Anthropic’s collection of reference servers, with ready connectors for Google Drive, Slack, GitHub, PostgreSQL, and more – useful, production-oriented examples. modelcontextprotocol/typescript-sdk provides a TypeScript toolkit for building servers and clients with clear docs and walkthroughs. modelcontextprotocol/python-sdk offers a Python toolkit with FastAPI integrations and examples for Python-first teams. On the community side, microsoft/playwright-mcp exposes browser automation over MCP so agents can interact with pages programmatically. langchain-ai/langgraph includes MCP adapters that integrate cleanly with LangGraph workflows. fastmcp/fastmcp is the framework that accelerates server development while embedding good practices. For broader discovery, check the community-maintained awesome-mcp-servers list or search GitHub for “mcp-server” to find specialized connectors.
Production Architecture for the Model Context Protocol
Here’s a practical production setup for MCP that balances flexibility, security, and performance while remaining easy to operate at scale.

Key choices: use stdio for local filesystems and same-host resources, switch to HTTP for cloud services or databases; keep MCP servers stateless so you can scale horizontally without coordination overhead; terminate OAuth at the edge so authentication completes before any request reaches tool logic; enforce rate limits to protect downstream systems from bursty traffic and overactive agents.
Securing the Model Context Protocol: Best Practices for Safe, Controlled AI Tool Integrations
MCP is powerful, so handle it carefully. Once a model is connected to live tools, security becomes the primary concern.
Prompt Injection Defense
Attackers may try to steer the model into misusing tools through crafted prompts. Mitigate by enforcing strict input validation in MCP servers, using allowlists that permit only specific operations rather than broad blocklists, requiring explicit user confirmation for sensitive actions, and keeping detailed audit logs of every tool call for review and incident response.
Principle of Least Privilege
Each MCP server should expose only what is necessary. Do not grant full database administration when you can provide narrowly scoped tools such as “query_sales_data” or “update_customer_status” with bounded parameters, rate limits, and access controls.
Secure Transport
For remote servers, use HTTPS with TLS 1.3. OAuth 2.1 handles token issuance and rotation, but you still need end-to-end encryption on the network path, certificate validation, and secure storage of secrets on both client and server.
The State and Future of the Model Context Protocol: 2025 Adoption Trends, Roadmap, and Practical Takeaways
Where We Are Now
By October 2025, MCP has clear momentum and broad adoption. Support from Anthropic, OpenAI, Google, and Microsoft has shifted the conversation from whether it will be the default to how quickly it will land across stacks. The ecosystem now includes hundreds of connectors, from small utility tools to enterprise-grade integrations. The protocol feels stable in day-to-day use, especially after the March 2025 update that resolved early authentication and streaming gaps and tightened interoperability across transports and runtimes.
What’s Next
The near-term roadmap points to richer modalities and deeper coordination. Today, most servers focus on text and structured data, but image, audio, and video capabilities are arriving as multimodal models improve. Multi-agent patterns will push MCP beyond tool invocation to agent-to-agent messaging and shared context. Expect stronger built-in observability with tracing, metrics, and policy checks that let teams follow and govern tool use in production. Discussion continues about a neutral steering group or consortium to guide evolution, keep the spec open, and avoid single-vendor control.
Practical Takeaways
If you are building AI applications now, MCP is a practical choice for durability. Implement integrations once and reuse them across providers that support the protocol, even as new models ship. It also reduces platform-specific glue so codebases stay smaller and releases move faster. Security benefits from a standard OAuth 2.1 model and clear trust boundaries between the host and the server, helping teams handle sensitive data without ad hoc processes. With major vendors on board and an expanding library of servers, you can often start from an existing connector rather than writing one from scratch.
Conclusion
MCP represents unusual alignment in a fast-moving field. Instead of splitting into competing formats, leading providers converged on a shared foundation for tool integration. For developers, this means less time on bespoke wiring and more time on the product logic that creates value. For organizations, it means integration investments survive provider changes and model upgrades. The protocol is mature enough for production and still early enough for contributors to influence its direction. Whether you are adding a single tool or assembling a full agent platform, starting with MCP gives you a standards-based core. The real question is timing: how soon can you bring MCP into your workflows? The components exist, the ecosystem is active, and standardization is advancing.
Table of contents





